Про переезды.
Модератор: Plague
Про переезды.
Названы приоритетные объекты дорожного строительства в Подмосковье http://radio1.news/news/nazvany-priorit ... odmoskove/
Про переезды.
Про Львовский переезд
"Местные вести"П робка длинной в несколько километров, состоящая из большегрузных автомобилей всех цветов и флагов. Съезжающие со скоростной магистрали автомобили разворачиваются в поисках маршрутов объезда, «местные» съезжают на неведомые дороги. В летний период, с потоком «дачников», ситуация усугубляется. Проехать перекресток возле железнодорожного переезда менее чем за час считается удачей. Вопрос о строительстве путепровода, решающего эту проблему, назрел уже давно. Многие пытались, однако, как по злому умыслу то подрядчик ненадежный, то денег в региональном бюджете нет. С 2013 года по 2016 год работы были в стадии проектирования и выяснения отношений, однако, похоже, к концу прошлого года и по настоящее время ситуация сдвинулась с мертвой точки. Как следовало из сообщения компании «Стройгазконсалтинг», размещенном еще в 2014 году контракты между ФКУ «Центравтомагистраль» ФДА и «Стройгазконсалтинг» заключены по результатам конкурсов. Объект должен быть возведён на Московском малом кольце (ММК), на 1 км участка от Симферопольского шоссе до Брестского шоссе.
В настоящее время он значится как «в стадии реализации». Строительство путепровода набирает обороты. Стоимость работ приближается к сумме в один миллиард рублей. Однако эти деньги пойдут не только на конкретный путепровод. В рамках реализации проекта ЦКАД планируется построить развязку большой пропускной способности, обустроить объездные дороги. Длина львовского путепровода почти 800 метров, длина полосы движения транспорта 4 метра. Срок окончания работ, который был озвучен «МВ» - ноябрь-декабрь 2017 года. По мнению автолюбителей «фуры все равно будут здесь ездить, так как их не пускают на МКАД, строительство путепровода решит проблему лишь отчасти». Водитель большегруза по имени Максим считает, что «путепровод решит вопрос дорожной обстановки, стоять в пробках будем меньше, вот уже и сваи забивают, радостно». Согласно мнению опрошенных нами экспертов, строительство возобновилось только благодаря проекту Центральной кольцевой автомобильной дороги, реализация которого запланирована с 2014 по 2018 гг. федеральной целевой программой «Модернизация транспортной системы России (2002-2010 годы)», утвержденной постановлением Правительства Российской Федерации от 05.12.2001 года. Он предусматривает платные участки. Пока работы не вступили в активную фазу. Но с конца марта прибудет подкрепление в виде дополнительной строительной техники и рабочих, а пока неторопливо появляются сваи и будущая развязка приобретает свои очертания.
Про переезды.
https://podolskriamo.ru/article/60268/l ... adchika.xlПодрядчик прекратил выполнять строительно-монтажные работы по возведению путепровода над железной дорогой в районе поселка Львовский в подмосковном Подольске и предложил ФКУ «Центравтомагистраль» расторгнуть госконтракт, из-за необходимости выбора нового подрядчика срок сдачи объекта перенесен на год, сообщила «РИАМО в Подольске» депутат местного совета Ирина Талпа.
По ее словам, в ответ на многочисленные вопросы от жителей Подольска по поводу возведения путепровода над железной дорогой в микрорайоне Львовский на Московском малом кольце (ММК), она сделала запрос депутату Московской областной думы Вячеславу Крымову. В среду ей пришел ответ.
«В ответе говорится, что на данный момент заказчик строительства ФКУ «Центравтомагистраль» проводит необходимые мероприятия по расторжению контракта с исполнителем-застройщиком ООО «Специализированное управление 65» и приему-передаче площадки строительства. <…> Согласно условиям контракта, окончание работ по строительству путепровода над железной дорогой в районе поселка Львовский планировалось в декабре 2017 года. <…> Учитывая значимость путепровода для транспортной инфраструктуры Московской области, ФКУ «Центравтомагистраль» после расторжения вышеназванного контракта проведет процедуру определения генерального подрядчика со сроком сдачи объекта в эксплуатацию не позднее декабря 2018 года», – сказала Талпа.
По ее словам, между ФКУ «Центравтомагистраль» и ООО «Специализированное управление 65» 6 сентября 2016 года был заключен госконтракт на строительство путепровода на ММК через Икшу, Ногинск, Бронницы, Голицыно, Истру на 1-м километре участка от Симферопольского до Брестского шоссе в Московской области. В октябре 2016 года подрядчик приступил к выполнению работ. Однако в марте 2017 года прекратил строительно-монтажные работы, объявив о своей несостоятельности в части исполнения контрактных обязательств, и обратился в ФКУ с предложением о расторжении контракта.
Первоисточник - страница Талпы в ВК
https://vk.com/id74038147?_smt=groups%3 ... 38147_1054
Про переезды.
Как сообщили в комитете по дорожному хозяйству и транспорту администрации Городского округа Подольск, в районе железнодорожного переезда на первом километре автодороги А-107 Симферопольско-Бресткого шоссе в ночь с 14 на 15 октября с 23 часов 15 минут до 5 часов 5 минут будет ограничено движение автомобильного транспорта в связи с проведением ремонтных работ по замене рельсошпальной решетки.
Пресс-служба администрации Городского округа Подольск
Про переезды.
https://findtenders.ru/tendery-moskovsk ... g_objchegoСтроительство и реконструкция автомобильных дорог общего пользования федерального значения и искусственных сооружений на них. Реконструкция участков автомобильной дороги Московское малое кольцо через Икшу, Ногинск, Бронницы, Голицыно, Истру. Строительство путепровода на автомобильной дороге Московское малое кольцо через Икшу, Ногинск, Бронницы, Голицыно, Истру на км 1 участка от Симферопольского шоссе до Брестского шоссе, Московская область (лот 80)
Заказчик / Организатор ФКУ "ЦЕНТРАВТОМАГИСТРАЛЬ"
Дата начала приёма заявок: 01.05.2018 г.
Дата окончания приёма заявок: 29.05.2018 г.
Дата проведения тендера: 29.05.2018 г.
Максимальная цена: 814 129 500 руб.
Про переезды.
http://xn----8sbancyabljpnebm2aiit6frfs ... ransporta/В ночь с 12 на 13 июня и с 13 на 14 июня 2018 года с 23.50 до 08.00 на железнодорожном переезде 54 км Гривно-Львовская (1 км автомобильной дороги А-107) будут производиться работы по ремонту асфальтового покрытия проезжей части в условиях непрекращающегося движения транспорта (производство ремонтных работ на одной половине проезжей части при систематическом движении автотранспорта по другой стороне).
Про переезды.
23 октября
Посмотрим, что ответят.
https://dobrodel.mosreg.ru/claims/2099667Когда продолжиться начатое (обещанное окончание строительства 2018 год) строительство эстакады на пересечении ж/д курского направления и трассы А-107. Трудности с проездом не только на пересечении с ж/д, но и на перекрёстке А-107 - Старое Симферопольское шоссе, находящемся в непосредственной близости.
Посмотрим, что ответят.
Про переезды.
https://www.mskagency.ru/materials/2862379Строительство эстакады на ул. Дорожная через железнодорожные пути необщего пользования завершится в IV квартале 2019 г., сообщили в пресс-службе департамента строительства Москвы.
«Строительство эстакады на ул. Дорожная через железнодорожные пути необщего пользования завершится в IV квартале. В настоящее время выполнены три промежуточные опоры под монтаж металлического пролетного строения, ведется устройство подпорных стенок. В ближайшее время начнутся работы по устройству бетонной части пролетного строения. Работы по реконструкции ул. Дорожная проводятся по поручению мэра Москвы Сергея Собянина, после их завершения будет обеспечен еще один удобный выезд автотранспорта на МКАД, который разгрузит Варшавское шоссе», - приводятся в сообщении слова руководителя департамента строительства Москвы Андрея Бочкарева.
Уточняется, что работы ведутся по проекту реконструкции ул. Дорожная на участке от ул. Кантемировская до МКАД. Проектом предусмотрена реконструкция и строительство ул. Дорожная – 6,67 км, строительство эстакады на пересечении с железнодорожными путями необщего пользования, протяженностью 174 м, реконструкция прилегающей улично-дорожной сети – 1,3 км, строительство трех подземных пешеходных переходов. Ширина проезжей части эстакады - 18,64 м, она обеспечит пропуск транспорта по двум полосам движения в каждом направлении. Также будут обустроены полосы безопасности, и установлено центральное разделительное ограждение.
«В настоящее время ул. Дорожная разобщена на три участка, с одной-двумя полосами движения в каждом направлении. После реконструкции она станет полноценной магистралью с двумя полосами движения в каждом направлении», - добавил А.Бочкарев.
Таким образом, предстоит построить не существующие участки от ул. Кирпичные выемки до ул. Газопровод, и от Сумского проезда до строящейся Южной рокады.
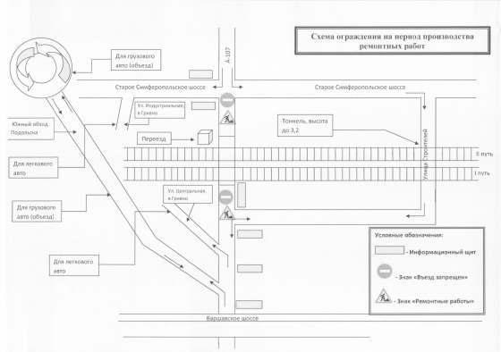
Про переезды.
http://xn----8sbancyabljpnebm2aiit6frfs ... -pereezda/В рамках строительства путепровода через Центральную кольцевую автомобильную дорогу на участке «ММК — Садовые участки» в районе Львовского переезда планируется изменение движения автотранспорта.
Согласно проекту организации дорожного движения на период строительства на данном участке объезд возводимого путепровода будет организован путем смещения оси проезжей части дороги от зоны производства строительных работ.
Про переезды.
Руководство Московско-Курской дистанции пути филиала ОАО «РЖД» доводит до сведения граждан, что 17 апреля 2019 года с 10.00 до 20.00 будут проводиться работы по ремонту ж/д путей на железнодорожном переезде на участке 54 км перегона «Гривно-Львовская» по 1 пути (1 км а/д А-107) с закрытием движения транспорта на вышеуказанном переезде.
Заблаговременно выбирайте пути объезда!

